跳到主要內容區
您的瀏覽器不支援JavaScript功能,若網頁功能無法正常使用時,請開啟瀏覽器JavaScript狀態
:::
漢堡鈕選單
回首頁
認識北大高中
新生專區
行事曆
報修服務
教室設備報修
資訊組服務
114行政電腦配發
校園場地開放及借用
專科教室預約使用
登出
網站導覽
English
登入選項
登入後台管理
登入網站
您的瀏覽器不支援JavaScript功能,若網頁功能無法正常使用時,請開啟瀏覽器JavaScript狀態。
:::
搜尋
資訊分類清單
行政處室
校長室
教務處
學務處
輔導處
圖書館
總務處
人事室
會計室
:::
首頁
一般公告
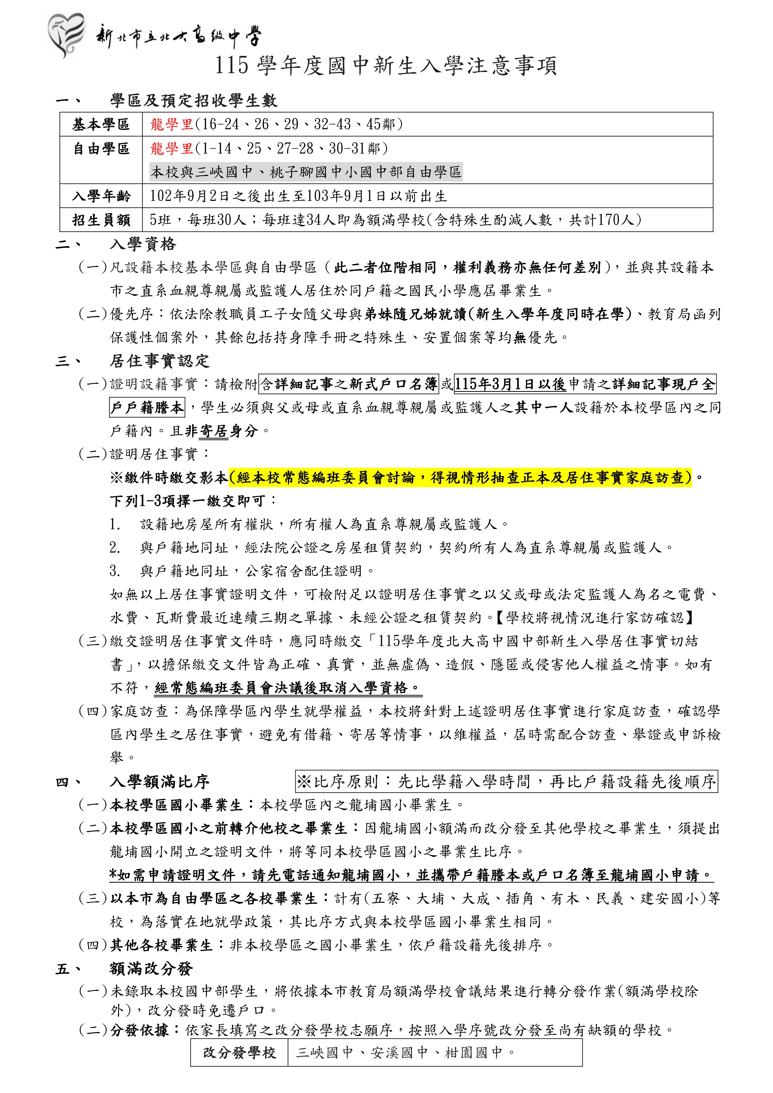
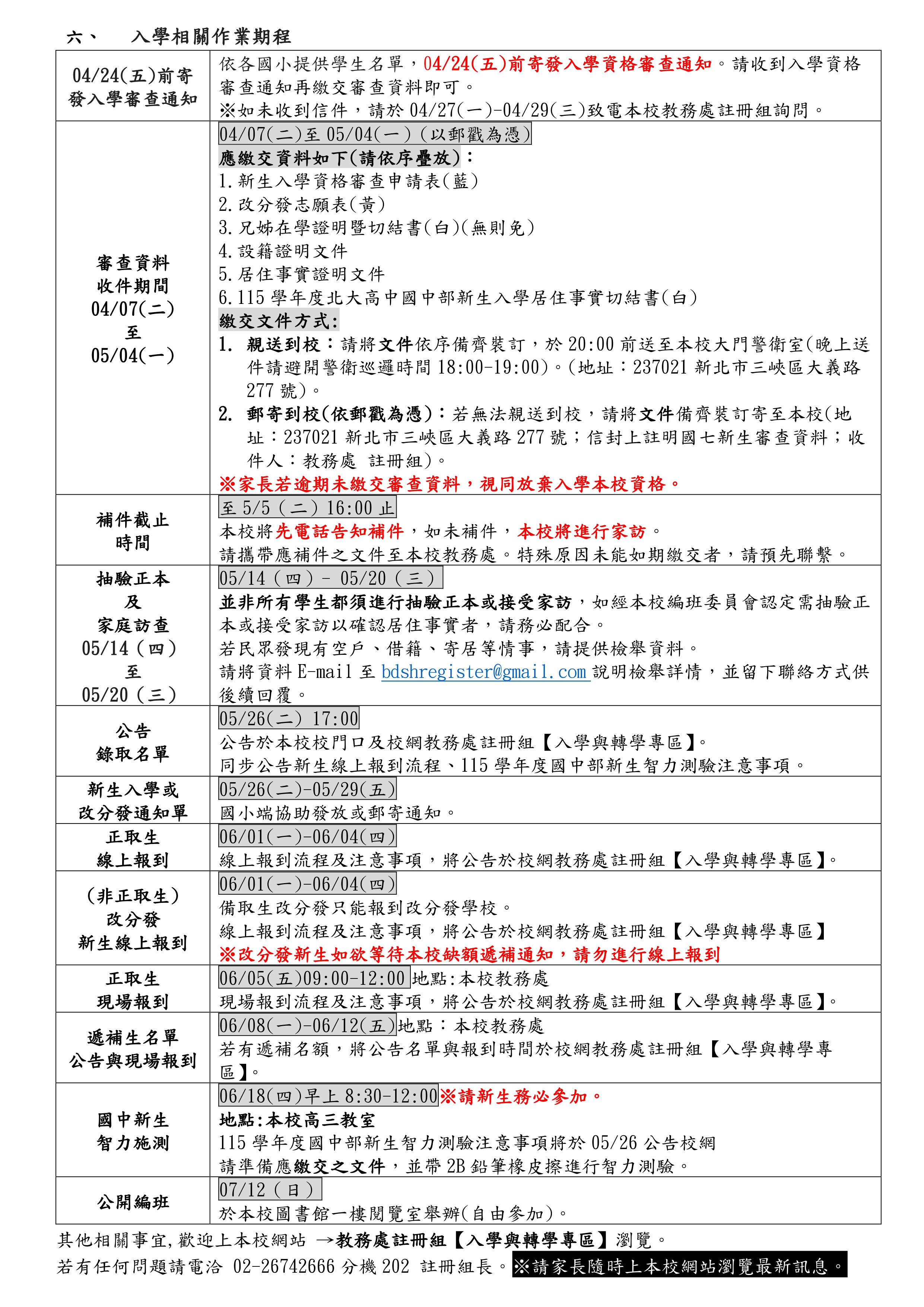
【國中部新生入學】115學年度國中新生入學注意事項
字體大小調整
小
中
大
您的瀏覽器不支援JavaScript功能,若網頁功能無法正常使用時,請開啟瀏覽器JavaScript狀態
115學年度國中新生入學注意事項.pdf
瀏覽數:
分享
登入成功
Close (Esc)
Share
Toggle fullscreen
Zoom in/out
Previous (arrow left)
Next (arrow right)